Подробная информация о продукте
Производительность
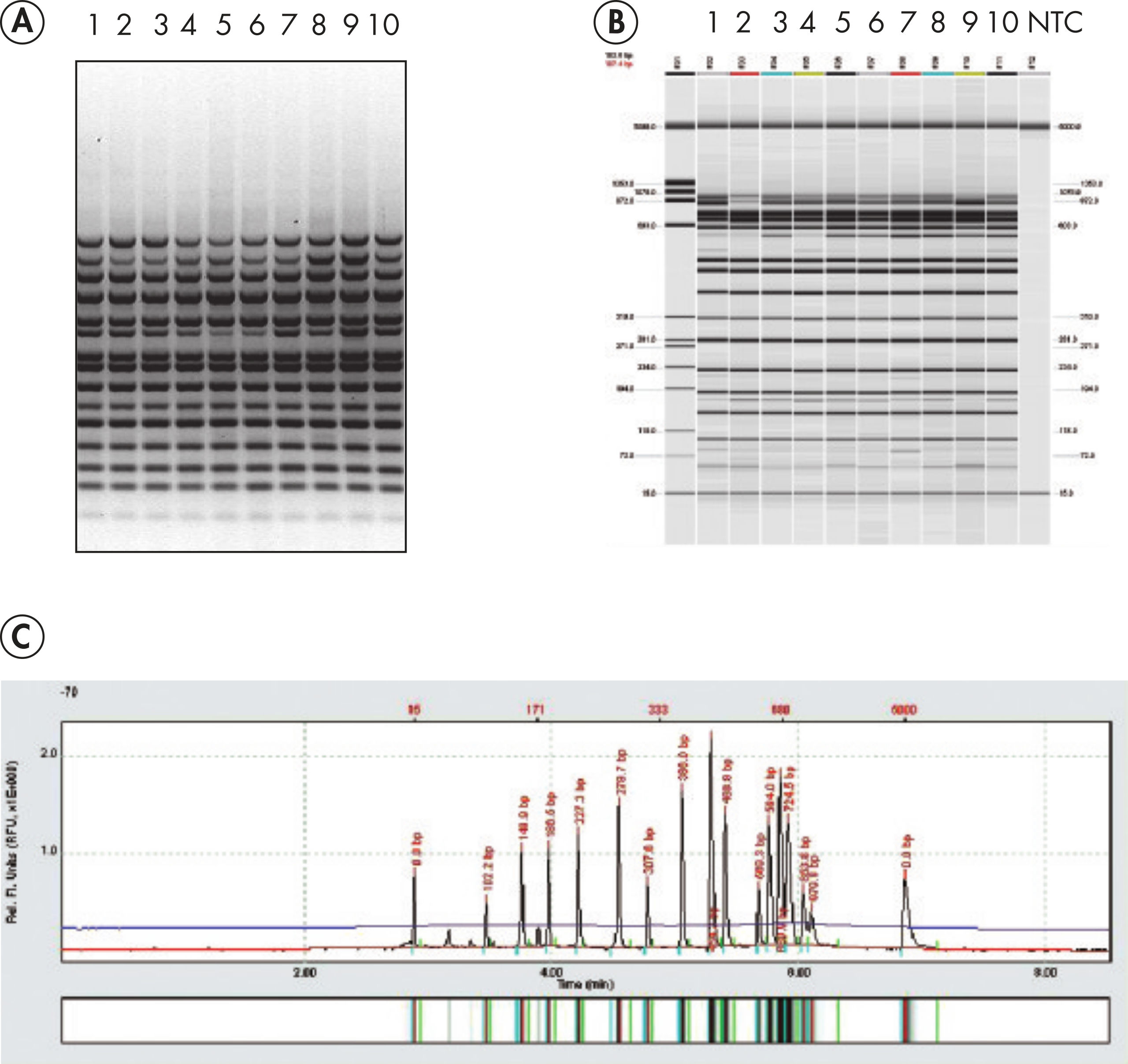
Генотипирование организмов, скрининг библиотек кДНК на основе ПЦР и многие другие биомедицинские исследования и приложения молекулярной биологии требуют различения фрагментов ПЦР, размер которых отличается на небольшое количество пар оснований. Набор QIAxcel High Resolution Kit в сочетании с приборами QIAxcel позволяет анализировать фрагменты ДНК размером от 15 п.н. до 5 кб. Фрагменты размером менее 500 п.н. могут быть разделены с разрешением 3-5 п.н., что обеспечивает большую уверенность в интерпретации данных, чем при обычном гель-электрофорезе с высоким разрешением (см. раздел «Чувствительное обнаружение мутировавшего гена, связанного с раком»). При чувствительности детекции 0,1 нг/мкл ДНК в неразбавленных реакциях амплификации приборы QIAxcel обеспечивают более надежные результаты при меньшем количестве исходного материала.
Набор для скрининга ДНК QIAxcel отлично подходит для рутинной оценки фрагментов для переваривания эндонуклеазой рестрикции, качественной одноплексной или мультиплексной ПЦР и других применений ДНК (см. Анализ образцов мультиплексной ПЦР с высоким разрешением). Использование гелевых картриджей для скрининга ДНК упрощает рабочий процесс в лаборатории, минимизируя время анализа фрагментов размером от 15 п.н. до 5 кб - 96 образцов обрабатываются примерно за 1 час. Для фрагментов размером менее 1 кб можно получить разрешение 20-50 п.н. Расход образца составляет менее 0,1 мкл, оставляя практически весь ценный образец для дальнейшего использования.
Оплата
Обращаем Ваше внимание, что ООО «Медком» является субъектом малого предпринимательства и работает по упрощенной схеме налогообложения (УСН), без НДС.
Подтверждением обязательства поставки товара или услуги является подписанный договор и счет. Оплата осуществляется по реквизитам счета в безналичной форме.
Подпись и обмен
Электронный документооборот (ЭДО) прочно вошёл в бизнес-среду. Отработаны технические аспекты и законодательная база. Всё большее количество предпринимателей и организаций переходит на электронный обмен документов через операторов ЭДО. Одни это делают вынуждено, другие добровольно, понимая все преимущества отказа от бумажных носителей. MEDCOM использует систему оператора ЭДО АО "Калуга Астрал". ИНН абонента: 9729021703. Идентификатор: 2AED44E7CC0-C0C8-43AD-A0DF-70FB5B6BD410
Документы
Электронный оборот документов возможен для всех и со всеми участниками, при условии, что они подключены к системе ЭДО и имеют ЭЦП. Контролирующие органы приветствуют использование электронных документов. Участие некоторых — обязательно, остальные становятся участниками системы по собственной инициативе. В настоящее время перейти на удалённый обмен данными можно по взаимному согласию сторон (п. 1 ст. 169 НК РФ). При этом перейдя на виртуальные документы, организации по-прежнему могут работать с бумажной документацией.
Доставка товаров осуществляется профессиональным перевозчиком в согласованное вами время во все регионы РФ.
Мы доставим ваши товары быстро и с соблюдением температурных режимов! Самовывоз возможен по договоренности.
Пожалуйста, уточните наличие товара на складе и в случае его отсутствия согласуйте сроки доставки.
