Подробная информация о продукте
Производительность
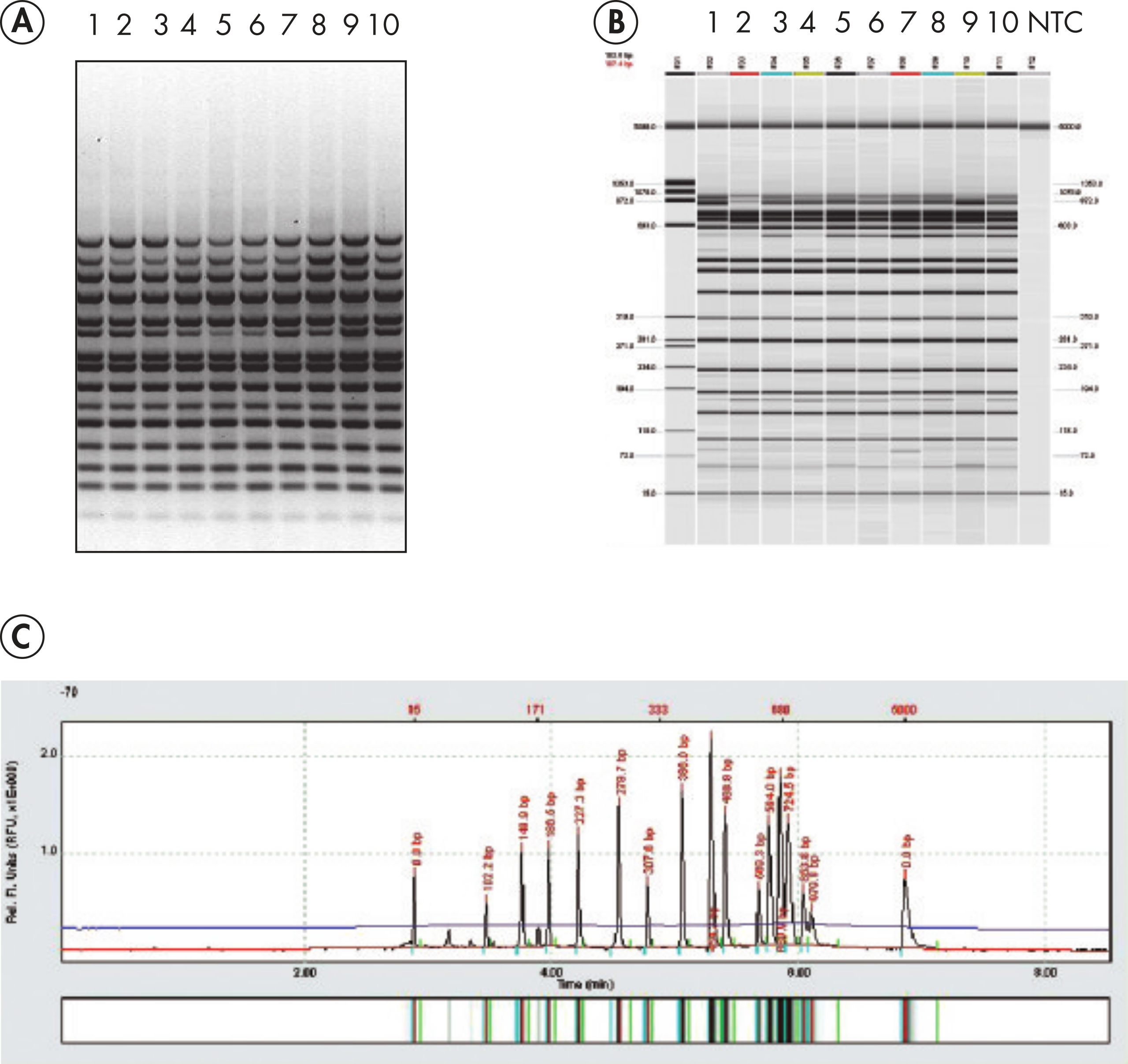
Благодаря использованию усовершенствованных технологий новый набор QIAamp PowerFecal Pro Kit позволяет исследователям получать более высокие выходы ДНК из образцов кала и кишечника по сравнению с альтернативными методами.
Повышенный выход ДНК более высокого качества также достигается при сравнении набора QIAamp PowerFecal Pro DNA Kit с набором QIAamp PowerFecal DNA Kit первого поколения при работе с образцами кала и грибков.
Принцип
Протокол
Оплата
Обращаем Ваше внимание, что ООО «Медком» является субъектом малого предпринимательства и работает по упрощенной схеме налогообложения (УСН), без НДС.
Подтверждением обязательства поставки товара или услуги является подписанный договор и счет. Оплата осуществляется по реквизитам счета в безналичной форме.
Подпись и обмен
Электронный документооборот (ЭДО) прочно вошёл в бизнес-среду. Отработаны технические аспекты и законодательная база. Всё большее количество предпринимателей и организаций переходит на электронный обмен документов через операторов ЭДО. Одни это делают вынуждено, другие добровольно, понимая все преимущества отказа от бумажных носителей. MEDCOM использует систему оператора ЭДО АО "Калуга Астрал". ИНН абонента: 9729021703. Идентификатор: 2AED44E7CC0-C0C8-43AD-A0DF-70FB5B6BD410
Документы
Электронный оборот документов возможен для всех и со всеми участниками, при условии, что они подключены к системе ЭДО и имеют ЭЦП. Контролирующие органы приветствуют использование электронных документов. Участие некоторых — обязательно, остальные становятся участниками системы по собственной инициативе. В настоящее время перейти на удалённый обмен данными можно по взаимному согласию сторон (п. 1 ст. 169 НК РФ). При этом перейдя на виртуальные документы, организации по-прежнему могут работать с бумажной документацией.
Доставка товаров осуществляется профессиональным перевозчиком в согласованное вами время во все регионы РФ.
Мы доставим ваши товары быстро и с соблюдением температурных режимов! Самовывоз возможен по договоренности.
Пожалуйста, уточните наличие товара на складе и в случае его отсутствия согласуйте сроки доставки.
